Case Study Note
This is a product teardown and improvement proposal for the Tata 1mg App based on publicly observable product behavior and common healthcare platform challenges.
The metrics discussed represent hypothetical success indicators and expected outcomes, not internal company data.
1. Problem Statement & Context
Tata 1mg is one of India’s largest digital healthcare platforms, offering:
- Online medicine ordering
- Doctor consultations
- Diagnostic lab test bookings
The lab testing section allows users to compare diagnostic centers, choose tests, and schedule home sample collection.
However, healthcare affordability remains a major barrier for many users, particularly government employees and pensioners eligible for subsidized healthcare benefits.
One such program is the Central Government Health Scheme (CGHS)
CGHS beneficiaries can receive government-approved pricing for diagnostic services, but these benefits are typically accessed offline through empaneled labs.
As a result, many eligible users cannot easily use digital health platforms for lab test bookings.
Problem Statement
Users who are eligible for CGHS subsidized pricing cannot apply their eligibility within the lab test booking flow, leading to pricing friction and booking drop-offs.
Product Goal
Enable CGHS eligibility verification and automated CGHS pricing within the lab test booking journey to:
- Improve affordability
- Increase booking conversion
- Expand digital adoption among CGHS beneficiaries
2. Users & Pain Points
Primary User Segments
CGHS Beneficiaries
Includes:
- Central government employees
- Pensioners
- Dependents of CGHS card holders
Characteristics:
- Frequent diagnostic testing
- Price-sensitive healthcare spending
Pain Points:
- Cannot apply CGHS benefits online
- Need to visit diagnostic centers offline
- Manual verification process
Senior Citizens
Characteristics:
- High frequency of diagnostic testing
- Prefer home sample collection
Pain Points:
- High cost of tests
- Limited pricing transparency
- Complex booking process
Key Insight
Users eligible for government healthcare benefits are underrepresented on digital diagnostic platforms, primarily due to pricing and verification limitations.
3. Current User Journey (Before Feature)
The existing booking journey looks like this:
Search Test → Compare Labs → View Pricing → Checkout → Payment → Booking Confirmation
However, CGHS beneficiaries encounter a pricing barrier because their eligibility cannot be applied during booking.
This leads to:
- Abandoned bookings
- Migration to offline labs

The funnel chart showing where users abandon the booking process due to pricing friction.
Key Insight
The largest drop-offs occur during:
- Price comparison stage
- Checkout stage
This suggests that pricing transparency and affordability directly impact booking completion.
4. Options Considered & Rejected
Option 1
Manual CGHS Verification via Customer Support
Idea:
Users contact support to verify CGHS eligibility before booking.
Why rejected:
- Slow process
- High operational overhead
- Poor user experience
Option 2
Display CGHS Pricing Without Verification
Idea:
Show CGHS pricing openly and verify later.
Why rejected:
- Risk of misuse
- Compliance concerns
- Revenue leakage
Option 3
Restrict Listings to CGHS Labs
Idea:
Only display CGHS-approved labs.
Why rejected:
- Limited lab availability
- Reduced geographic coverage
5. Final Solution
Introduce CGHS Eligibility Verification and Pricing Integration within the lab test booking flow.
The feature enables users to:
- Upload CGHS ID
- Verify eligibility
- Automatically receive CGHS-compliant pricing
Feature Components
CGHS Eligibility Toggle
Example prompt:
“Have a CGHS card?
Verify to access CGHS pricing.”
CGHS ID Upload
Users upload:
- CGHS card image
- CGHS ID number
Automatic CGHS Pricing
After verification:
- Test prices update automatically
- Users see subsidized pricing
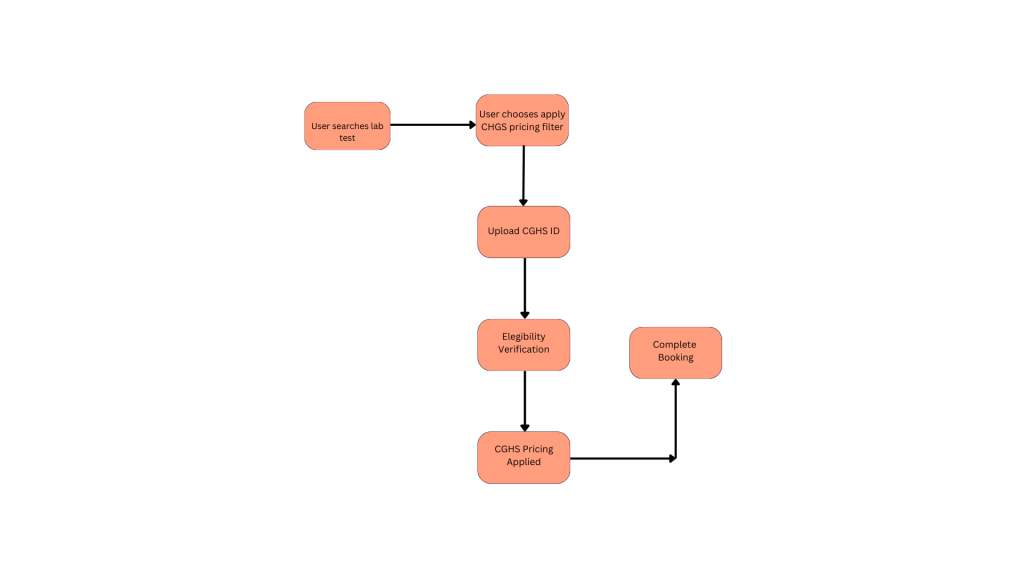
6. Product System Flow
The feature integrates verification directly into the booking journey.
Flow:
Select Lab Test
↓
Apply CGHS Pricing
↓
Upload CGHS ID
↓
Eligibility Verification
↓
CGHS Pricing Applied
↓
Complete Booking

System architecture showing verification and pricing application.
7. User Experience Impact
Integrating CGHS verification reduces friction during the pricing and checkout stages.
Users no longer need to:
- Visit diagnostic centers offline
- Contact support for verification
- Compare government pricing manually

The journey map showing reduced friction after CGHS integration.
8. Expected Impact & Success Metrics
Because this case study is a product proposal, the following metrics represent success indicators that would be tracked after launch.
Primary Metric
Lab Test Booking Conversion Rate
Definition: Percentage of users who complete a booking after viewing test pricing.
Expected outcome: Reduced drop-off during the pricing and checkout stages.
Secondary Metrics
CGHS Verification Completion Rate
Measures how many users successfully verify their CGHS ID.
Bookings from CGHS Users
Tracks adoption among eligible users.
Checkout Completion Rate
Measures improvement in booking completion after verification.

Chart showing hypothetical growth in bookings following feature introduction.
9. What I Would Do Differently
Auto-Extract CGHS Details
Use OCR to extract details from the uploaded CGHS card automatically.
Reduces manual input friction.
Persistent Verification
Once verified, the CGHS status should be saved in the user profile.
Users should not need to upload their card again.
CGHS Lab Test Discovery Section
Create a dedicated section:
“CGHS Eligible Lab Tests”
Improves discoverability.
Family CGHS Profiles
Allow users to add family members under one CGHS account.
Important for pensioners managing family healthcare.
Final Takeaway
Digital healthcare platforms often focus on convenience and accessibility, but affordability remains a critical adoption barrier.
By integrating CGHS eligibility verification directly into the lab test booking flow, the platform can:
- Reduce pricing friction
- Increase conversion rates
- Bring government-benefit users into the digital healthcare ecosystem
This approach aligns with the broader mission of making healthcare more accessible, transparent, and inclusive through digital platforms.





